第一时间捕获有价值的信号
本文译自 Claude Code’s Most Underrated Feature: Hooks。Hooks 是 Claude Code 最被低估的功能,它让你能在关键节点拦截并控制 Claude 的行为——自动格式化文件、运行测试、发送通知、拦截危险命令。作者开源了一套实用的 Hooks 集合,本文是从零开始的实战指南。
Hooks 是事件驱动的触发器,能在特定节点拦截 Claude Code——在它写入文件之前、运行命令之后、需要你的输入时。它们让你能控制 Claude 的行为,而不只是被动反应。
然而大多数工程师都直接跳过了它们。一旦你开始使用 Hooks,你会奇怪以前没有它们是怎么工作的。
想象一下,Claude Code 能自动格式化它接触的每个文件、每次编辑后运行测试、需要输入时立即在 Slack 上通知你、在危险命令执行前拦截它们、在 risky 操作前创建 git 检查点、跨会话记住上下文、通过拒绝在测试存在前写代码来强制 TDD。这不是愿望清单——这就是 Hooks 让你能构建的东西。
文档是存在的,但实用示例很少。这篇文章是我希望自己开始时能有的指南——从理解事件系统到构建真正有用的 Hooks。
TL;DR
我在 claude-code-hooks 开源了一个不断增长的 Hooks 集合。经过测试的 Hooks 加上一个路线图,让你的 Claude Code 工作流如虎添翼。
实际效果
这就是 Hooks 在实践中的样子——在危险操作执行前拦截它们:
- 在调试时保护机密

- 拦截危险的 bash 命令

Hooks 到底是什么?
把 Claude Code 想象成一个循环:它思考,它行动(读取文件、编写代码、运行命令),然后重复。Hooks 在特定节点拦截这个循环——在每个动作之前、期间或之后。
Claude Code (触发事件)
↓
你的代码在这里运行
↓
你的 Hook (任何语言)
验证 · 修改 · 通知 · 行动
↓
Claude Code (继续)
JSON 输入(stdin)→ 你的逻辑 → JSON 输出(stdout)
你的 Hook 通过 stdin 接收 JSON(会话信息、工具名称、输入),执行任何你想要的逻辑,然后返回一个决策。阻止操作。允许它。修改它。添加上下文。发送通知。这是你的代码,你的规则。
有 13 个 Hook 事件,比大多数人意识到的要多得多:
- SessionStart — 会话开始或恢复时(例如,加载上下文、设置环境变量)
- SessionEnd — 会话终止时(例如,清理、保存状态)
- UserPromptSubmit — 用户提交提示时(例如,验证输入、添加上下文)
- PreToolUse — 工具执行前(例如,阻止危险命令、自动批准)
- PostToolUse — 工具成功后(例如,自动暂存文件、运行格式化器)
- PostToolUseFailure — 工具失败后(例如,处理错误、清理)
- PermissionRequest — 权限对话框出现时(例如,自动允许/拒绝)
- SubagentStart — 生成子代理时(例如,跟踪启动、强制执行限制)
- SubagentStop — 子代理完成时(例如,评估完成、合并结果)
- Stop — Claude Code 完成响应时(例如,决定是否应该继续)
- PreCompact — 上下文压缩前(例如,保留关键信息)
- Setup — 使用
--init、--init-only或--maintenance时(例如,一次性设置) - Notification — Claude Code 发送通知时(例如,自定义 Slack 警报)
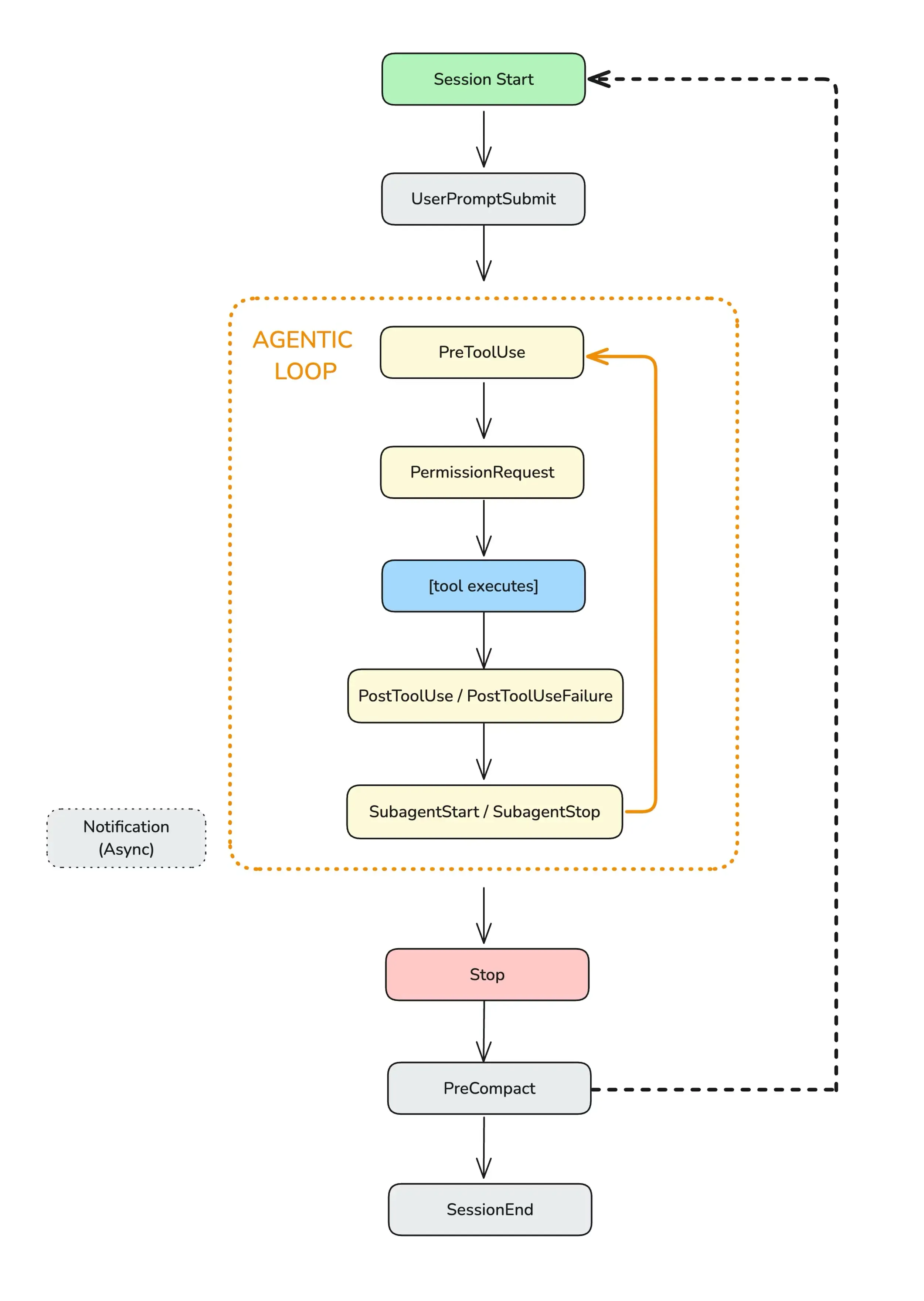
这是它们在生命周期中的位置(来自 官方文档):

Hook 生命周期图。来源:Anthropic
每个 Hook 通过 stdin 接收 JSON 形式的上下文:会话 ID、工具名称、输入、输出。你可以用任何语言编写 Hooks。
挑战?理解每个事件类型实际可用的数据需要一些挖掘。所以让我们简化一下。
步骤 1:查看发生了什么(事件记录器)
在你能构建有用的 Hooks 之前,你需要理解 Claude Code 为每个事件发送什么数据。学习的最好方法是记录一切。
我专门为此构建了一个 event-logger。它将每个 Hook 事件捕获到带有时间戳、事件类型和完整有效载荷的每日日志文件中。将其添加到你的 .claude/settings.json:
{
"hooks": {
"PreToolUse": [
{
"matcher": "*",
"hooks": [
{
"type": "command",
"command": "python ~/.claude/hooks/event-logger.py"
}
]
}
],
"PostToolUse": [
{
"matcher": "*",
"hooks": [
{
"type": "command",
"command": "python ~/.claude/hooks/event-logger.py"
}
]
}
]
}
}
这个示例显示了两个事件,但你可以将记录器添加到 13 个事件中的任何一个来查看它们的有效载荷。
现在正常使用 Claude Code。然后查看你的日志:
# 查看今天的日志
cat ~/.claude/hooks-logs/$(date +%Y-%m-%d).jsonl | jq
# 按事件类型过滤
cat ~/.claude/hooks-logs/*.jsonl | jq 'select(.hook_event_name=="PreToolUse")'
你会看到流经每个事件的确切数据:工具名称、文件路径、命令输入,一切。这就是你学习什么是可能的方法。
步骤 2:Python vs Node 用于 Hooks
你可以用任何语言编写 Hooks,但有一个重要的考虑因素:启动时间。
Hooks 是同步运行的。Claude Code 会等待它们完成后再继续。如果你的 Hook 需要 500ms 才能启动,每次工具调用都会变慢 500ms。这累积得很快——PreToolUse 会在每次工具调用时触发,每个会话可能有几十次。
现实是这样的:
- Node.js:快速启动(约 50-100ms)。最适合 PreToolUse、PostToolUse 等频繁事件。
- Python:启动较慢(约 200-400ms)。适合不频繁的事件如 SessionStart,或用于调试。
- Bash:启动最快(约 10-20ms)。完美适合简单操作。
我的建议:对高频 Hook 使用 Node.js(PreToolUse 或 PostToolUse 上的任何东西)。使用 Python 进行探索、调试或每个会话只触发一次的 Hooks。
我的仓库中的生产 Hooks 就是出于这个原因用 Node.js 编写的。事件记录器用 Python 编写,因为它只用于调试且运行不频繁。
步骤 3:从这里开始(高价值 Hooks)
这些是我推荐从它们开始的 Hooks——立竿见影的价值,最小的设置。它们在我的 hooks 仓库 中经过测试和记录。一旦你看到它们如何工作,你就会有几十个更多的想法。
1. 拦截危险命令
这是我在每个项目上运行的 Hook。它在 Claude Code 能执行灾难性的 bash 命令之前拦截它们:
rm -rf ~或rm -rf /- 分叉炸弹
curl | sh(将 URL 管道到 shell)- 强制推送到 main/master
git reset --hardchmod 777
这个 Hook 有三个你可以配置的安全级别:
- critical:只有灾难性的(rm -rf ~、分叉炸弹)
- high:+ 高风险的(强制推送 main、机密暴露)。推荐。
- strict:+ 警告性的(任何强制推送、sudo rm)
{
"hooks": {
"PreToolUse": [
{
"matcher": "Bash",
"hooks": [
{
"type": "command",
"command": "node ~/.claude/hooks/block-dangerous-commands.js"
}
]
}
]
}
}
当一个危险命令被拦截时,Claude Code 会看到原因并调整。这是一个几乎没有成本的安全网。
2. 保护机密
这个 Hook 防止 Claude Code 读取、修改或泄露敏感文件:
.env文件- SSH 密钥(
~/.ssh/id_*) - AWS 凭证(
~/.aws/credentials) - Kubernetes 配置(
~/.kube/config) - 任何匹配常见机密模式的文件
它还会拦截会暴露机密的 bash 命令:
cat .envecho $API_KEYcurl -d @.env(泄露)printenv(环境转储)
{
"hooks": {
"PreToolUse": [
{
"matcher": "Read|Edit|Write|Bash",
"hooks": [
{
"type": "command",
"command": "node ~/.claude/hooks/protect-secrets.js"
}
]
}
]
}
}
3. 自动暂存更改
每次 Claude Code 编辑或创建文件时,这个 Hook 会自动对其运行 git add:
{
"hooks": {
"PostToolUse": [
{
"matcher": "Edit|Write",
"hooks": [
{
"type": "command",
"command": "node ~/.claude/hooks/auto-stage.js"
}
]
}
]
}
}
好处:
git status准确显示 Claude Code 修改了什么- 提交前易于审查更改
- 无需手动暂存
它依赖你的 .gitignore 来排除敏感文件,所以确保设置正确。
4. Slack 通知
当 Claude Code 需要输入时(权限提示、空闲提示),获取 Slack 通知,这样你就不会让它挂起:
{
"hooks": {
"Notification": [
{
"matcher": "permission_prompt|idle_prompt",
"hooks": [
{
"type": "command",
"command": "node ~/.claude/hooks/notify-permission.js"
}
]
}
]
}
}
理解数据流
Hooks 以两种方式接收数据:
Shell 环境变量
CLAUDE_PROJECT_DIR:项目根目录的绝对路径CLAUDE_CODE_REMOTE:如果在 Web 上运行则为 “true”
Stdin JSON 有效载荷
真正的数据通过 stdin 传入。对于 PreToolUse:
{
"session_id": "abc123",
"cwd": "/path/to/project",
"hook_event_name": "PreToolUse",
"tool_name": "Bash",
"tool_input": {
"command": "rm -rf ~/Documents"
},
"tool_use_id": "xyz789"
}
你的 Hook 读取这个,决定做什么,然后输出 JSON 来控制 Claude Code 的行为:
{
"hookSpecificOutput": {
"hookEventName": "PreToolUse",
"permissionDecision": "deny",
"permissionDecisionReason": "🚨 [rm-home] rm targeting home directory"
}
}
permissionDecision 可以是 "allow"(绕过权限,执行)、"deny"(阻止,向 Claude 显示原因)或 "ask"(向用户显示权限对话框)。
你还能构建什么?
我分享的 Hooks 只是起点。有了 13 个 Hook 事件,这是可能的:
- TDD 守卫:阻止实现代码,除非测试存在且先失败。强制 red-green-refactor。
- 分支保护:防止在 main/master 上进行代码更改。强制功能分支工作流。
- 上下文保留:在压缩发生前保存关键决策和状态。从你离开的地方继续。
- 自动检查点:在 risky 操作前创建 git 提交。一键回滚。
- 会话记忆:跨会话持久化学习。Claude Code 记得上次什么有效。
- 成本跟踪:实时监控 Token 使用。在每日预算的 80% 时发出警报。超时时暂停。
- 质量门禁:每次编辑后运行测试和 linting。变绿前阻止完成。
- 规则注入:在每个提示前添加 CLAUDE.md 规则。对抗规则遗忘。
- JIRA/Linear 集成:相关文件更改时自动更新工单。PR 合并时关闭。
- 多代理编排:跟踪子代理生成,强制执行时间限制,合并结果。
我的仓库中的 README 还有 12 个想法。潜力只受限于你能脚本化的东西。
来自实战的技巧
- 保持 Hooks 快速。 任何超过 100ms 的都会增加明显的延迟。使用 Node.js。
- 先记录一切。 使用事件记录器来理解可用的数据。
- 从安全 Hooks 开始。 block-dangerous-commands + protect-secrets 几乎没有成本,但能防止灾难。
- 测试你的匹配器。 匹配器区分大小写。简单字符串完全匹配;像
Edit|Write这样的正则表达式模式也有效。 - 了解你的配置文件。
~/.claude/settings.json用于全局 Hooks,.claude/settings.json用于项目,.claude/settings.local.json用于本地覆盖(gitignore)。 - 退出码很重要。 退出 0 = 成功(JSON 已解析,stdout 在详细模式下通过
Ctrl+O显示)。退出 2 = 阻塞错误(stderr 发送到 Claude,JSON 被忽略)。其他码 = 非阻塞警告。
获取 Hooks
我描述的一切都是开源的并可以立即使用:
仓库包含用于安全、自动化和通知的即用型 Hooks。加上一个想法路线图:自动格式化、分支守卫、成本跟踪、Discord/ntfy 通知、会话摘要、上下文注入、速率限制等等。
给它加星、复刻,并贡献你自己的 Hooks。这只是开始。
Hooks 是那些看似微不足道但随着时间复利的功能之一。每个被拦截的危险命令都避免了潜在的灾难。每个受保护的机密都防止了泄露。每个自动暂存的文件都节省了手动步骤。
从事件记录器开始。看看什么是可能的。然后添加安全 Hooks。它们是最高价值、最低 effort 的胜利。你会奇怪你为什么等待。
还有更多内容要涵盖——基于提示的 Hooks、上下文注入、会话记忆和高级模式。我会在未来的文章中深入探讨这些。